스프링 컨테이너 생성
스프링 컨테이너 생성 -> 스프링 빈 등록 -> 의존 관계 설정
1. 스프링 컨테이너 생성
ApplicationContext applicationContext =
new AnnotationConfigApplicationContext(AppConfig.class); // 구현체
ApplicationContext: 스프링 컨테이너, 인터페이스
스프링 컨테이너는 xml or 애노테이션 기반의 자바 설정 클래스(AppConfig)로 생성 가능
AppConfig.class로 구성 정보 지정
2. 스프링 빈 등록
설정 클래스에 @Bean 이 붙은 메서드 이름을 키로 해서 객체를 스프링 빈으로 등록
*빈이름 직접 부여 가능: @Bean(name=”memberService2”)
*빈 이름은 항상 다르게 해야 함
3. 스프링 빈 의존관계 설정
스프링 컨테이너가 설정 정보를 참고해 의존 관계를 주입함
컨테이너에 등록된 모든 빈 조회
public class ApplicationContextInfoTest {
AnnotationConfigApplicationContext ac = new AnnotationConfigApplicationContext(AppConfig.class);
@Test
@DisplayName("모든 빈 출력하기")
void findAllBean(){ // appConfig도 빈으로 등록됨
String[] beanDefinitionNames = ac.getBeanDefinitionNames(); // 스프링에 등록된 모든 빈 이름 조회
for (String beanDefinitionName : beanDefinitionNames) {
Object bean = ac.getBean(beanDefinitionName); // 빈 이름으로 빈 객체 조회
System.out.println("name = " + beanDefinitionName + "object = " + bean);
}
}
@Test
@DisplayName("애플리케이션 빈 출력하기")
void findApplicationBean(){
String[] beanDefinitionNames = ac.getBeanDefinitionNames();
for (String beanDefinitionName : beanDefinitionNames) {
BeanDefinition beanDefinition = ac.getBeanDefinition(beanDefinitionName);
//Role ROLE_APPLICATION: 직접 등록한 애플리케이션 빈
//Role ROLE_INFRASTRUCTURE: 스프링이 내부에서 사용하는 빈
if(beanDefinition.getRole() == BeanDefinition.ROLE_APPLICATION){ // 애플리케이션을 개발하기 위해 직접 등록한 빈들
Object bean = ac.getBean(beanDefinitionName);
System.out.println("name = " + beanDefinitionName + " object = " + bean);
}
}
}
}
스프링 빈 조회
기본
class ApplicationContextBasicFindTest {
AnnotationConfigApplicationContext ac = new AnnotationConfigApplicationContext(AppConfig.class);
@Test
@DisplayName("빈 이름으로 조회")
void findBeanByName() {
MemberService memberService = ac.getBean("memberService", MemberService.class);
Assertions.assertThat(memberService).isInstanceOf(MemberServiceImpl.class);
}
@Test
@DisplayName("이름 없이 타입으로만 조회")
void findBeanByType() {
MemberService memberService = ac.getBean( MemberService.class);
Assertions.assertThat(memberService).isInstanceOf(MemberServiceImpl.class);
}
@Test
@DisplayName("구체 타입으로만 조회")
void findBeanByName2() {
MemberService memberService = ac.getBean("memberService", MemberServiceImpl.class);
Assertions.assertThat(memberService).isInstanceOf(MemberServiceImpl.class);
}
@Test
@DisplayName("빈 이름으로 조회X")
void findBeanByNameX(){
// MemberService xxx = ac.getBean("xxx", MemberService.class);
assertThrows(NoSuchBeanDefinitionException.class, () ->
ac.getBean("xxx", MemberService.class)); // 왼쪽 예외 발생
}
}
동일한 타입이 둘 이상
public class ApplicationContextSameBeanFindTest {
AnnotationConfigApplicationContext ac = new AnnotationConfigApplicationContext(SameBeanConfig.class);
@Test
@DisplayName("타입으로 조회시 같은 타입이 둘 이상 있으면, 중복 오류가 발생")
void findBeanByTypeDuplicate(){
// MemberRepository bean = ac.getBean(MemberRepository.class);
assertThrows(NoUniqueBeanDefinitionException.class,
() -> ac.getBean(MemberRepository.class));
}
@Test
@DisplayName("타입으로 조회시 같은 타입이 둘 이상 있으면, 빈 이름을 지정하면 된다")
void findBeanByName(){
MemberRepository memberRepository = ac.getBean("memberRepository1", MemberRepository.class);
assertThat(memberRepository).isInstanceOf(MemberRepository.class);
}
@Test
@DisplayName("특정 타입을 모두 조회하기")
void findAllBeanByType(){
Map<String, MemberRepository> beansOfType = ac.getBeansOfType(MemberRepository.class);
for (String key : beansOfType.keySet()) {
System.out.println("key = " + key + " value = " + beansOfType.get(key));
}
System.out.println("beansOfType = " + beansOfType);
assertThat(beansOfType.size()).isEqualTo(2);
}
@Configuration
static class SameBeanConfig{
@Bean
public MemberRepository memberRepository1(){
return new MemoryMemberRepository();
}
@Bean
public MemberRepository memberRepository2(){
return new MemoryMemberRepository();
}
}
}
상속 관계
💡 부모 타입으로 조회하면 자식 타입도 함께 조회한다
public class ApplicationContextExtendsFindText {
AnnotationConfigApplicationContext ac = new AnnotationConfigApplicationContext(TestConfig.class);
@Test
@DisplayName("부모 타입으로 조회시, 자식이 둘 이상 있으면, 중복 오류가 발생한다")
void findBeanByParentTypeDuplicate() {
//DiscountPolicy bean = ac.getBean(DiscountPolicy.class);
assertThrows(NoUniqueBeanDefinitionException.class,
() -> ac.getBean(DiscountPolicy.class));
}
@Test
@DisplayName("부모 타입으로 조회시, 자식이 둘 이상 있으면, 빈 이름을 지정하면 된다")
void findBeanByParentTypeBeanName() {
DiscountPolicy rateDiscountPolicy = ac.getBean("rateDiscountPolicy", DiscountPolicy.class);
assertThat(rateDiscountPolicy).isInstanceOf(RateDiscountPolicy.class);
}
@Test
@DisplayName("특정 하위 타입으로 조회")
void findBeanBySubType() {
RateDiscountPolicy bean = ac.getBean(RateDiscountPolicy.class);
assertThat(bean).isInstanceOf(RateDiscountPolicy.class);
}
@Test
@DisplayName("부모 타입으로 모두 조회하기")
void findAllBeanByParentType() {
Map<String, DiscountPolicy> beansOfType =
ac.getBeansOfType(DiscountPolicy.class);
assertThat(beansOfType.size()).isEqualTo(2);
for (String key : beansOfType.keySet()) {
System.out.println("key = " + key + " value=" +
beansOfType.get(key));
}
}
@Test
@DisplayName("부모 타입으로 모두 조회하기 - Object")
void findAllBeanByObjectType() {
Map<String, Object> beansOfType = ac.getBeansOfType(Object.class);
for (String key : beansOfType.keySet()) {
System.out.println("key = " + key + " value=" +
beansOfType.get(key));
}
}
@Configuration
static class TestConfig {
@Bean
public DiscountPolicy rateDiscountPolicy() {
return new RateDiscountPolicy();
}
@Bean
public DiscountPolicy fixDiscountPolicy() {
return new FixDiscountPolicy();
}
}
}
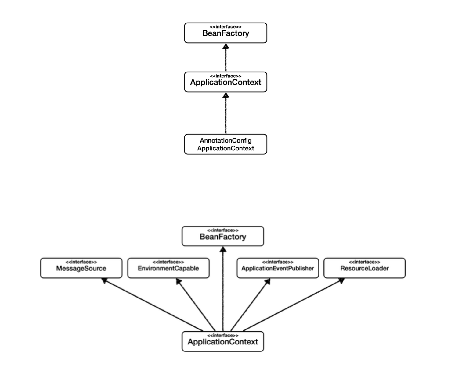
BeanFactory&ApplicationContext

BeanFactory
- 스프링 컨테이너의 최상위 인터페이스
- 스프링 빈을 관리, 조회
ApplicationContext
- BeanFactory에 부가기능을 더한 것
- BeanFactory를 상속받음
💡 BeanFactory나 ApplicationContext를 스프링 컨테이너라 한다.
실제로는 BeanFactory를 직접 사용하지 않고 ApplicationContext를 사용한다.
다양한 설정 형식 지원 - 자바코드 , xml

BeanDefinition
빈 설정 메타정보(인터페이스)
스프링 컨테이너는 이 메타정보를 기반으로 빈을 생성한다
⇒ 추상화에만 의존
💡 스프링은 다양한 형태의 설정 정보를 BeanDefinition으로 추상화해서 사용


자바 코드로 Config파일을 만들어 등록하는 방식을 팩토리 빈을 통해 등록하는 방법이라 한다.
참고) 스프링 핵심 원리 기본편
반응형
'BACK > SPRING' 카테고리의 다른 글
| [Spring] 스프링 핵심 원리 - 컴포넌트 스캔 (0) | 2024.01.31 |
|---|---|
| [Spring] 스프링 핵심 원리 - 싱글톤 컨테이너 (1) | 2024.01.30 |
| [Spring] 스프링 핵심 원리 - 객체 지향 원리 적용(+ DI, IoC, 스프링 컨테이너) (0) | 2024.01.30 |
| [Spring] 스프링 핵심 원리 - 객체 지향 설계와 스프링 (0) | 2024.01.30 |
| [SpringBoot] Thymeleaf form 태그 (0) | 2023.06.09 |